銷售部經(jīng)理:傅存庫(ku)
手 機:13813371771
電 話(hua):025-52804906 58921127
傳 真:025-83140064
您當(dang)前位置:首(shou)頁
> 産品展(zhan)示
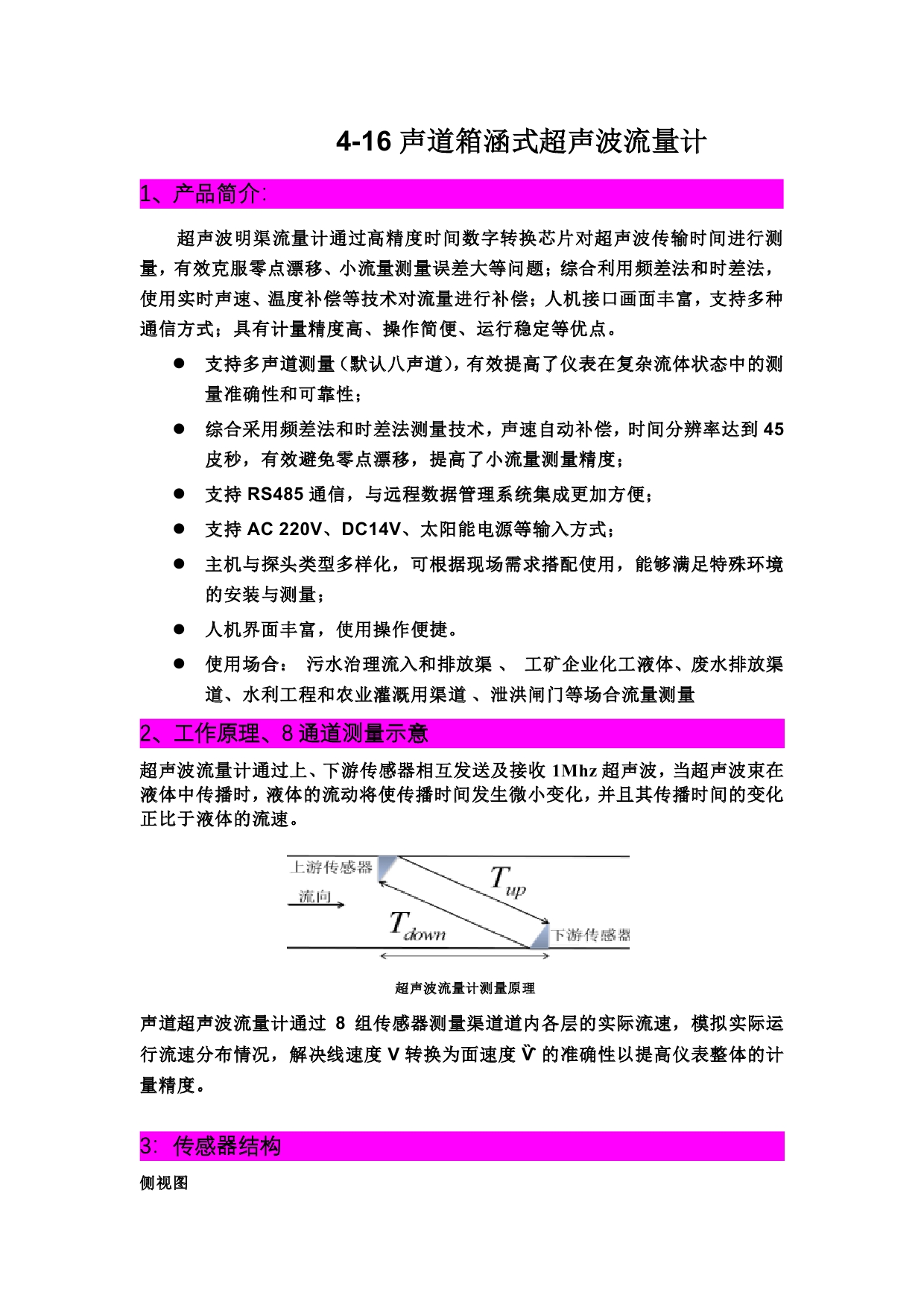
| 超聲波(bo)明渠流量(liang)計 箱涵明(ming)渠流量計(ji) | |
![]() ![]() ![]()
|
|
|
上一條: 雙(shuāng)聲道時差(cha)法明渠流(liú)量計方案(àn)
|
|
| 下一條: 單(dān)雙聲道多(duō)聲道超聲(sheng)波流速儀(yí)時差法明(ming)渠流量計(ji)河🔞流🐕河道(dao)流量計水(shui)位 | |

